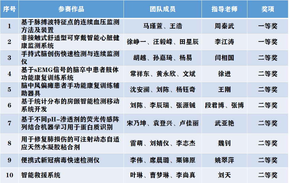
10月31日,第六届全国大学生生物医学工程创新设计竞赛决赛在中山大学以线上方式举行。我校生命学院共摘得19项奖项,其中10支队伍入围决赛,最终获得全国一等奖2项、二等奖8项、三等奖9项的优秀成绩,同时获优秀组织奖。

全国大学生生物医学工程创新设计竞赛是生物医学工程专业全国性大学生竞赛,由教育部高等学校教学指导委员会主办,旨在鼓励广大学生在医疗健康领域的创新探索,展现当代大学生、研究生在生物医学工程领域的创新实践成果。大赛从2014年开始举办,至今已是第六届。
本次竞赛分为自选项目组和命题项目组,自选项目组的作品自由命题,要求设计并制作出能够反映生物医学工程学科特点、医疗器械行业特色的参赛作品。命题项目组由竞赛专家委员会命题,参赛队在命题范围内选择、设计、提交参赛作品。参赛作品内容涉及医疗电子类、康复辅助类、体外诊断类、生物医学材料类和生物医学先进制造类。
本届竞赛由中国生物医学工程学会主办,中山大学生物医学工程学院承办,广东省生物医学工程学会和广东省传感技术与生物医疗仪器重点实验室协办。参赛高校156所,有效报名人数2119人,提交作品数量779件,均创历届比赛新高。经过预赛评审,共有152份作品入围决赛。

生命学院教学实验中心高度重视本次竞赛,积极组织学生参赛,安排竞赛预答辩等环节为学生进行指导,并通过实验课程为基础,大学生创新训练等项目为引导,“互联网+”大学生创新创业大赛等竞赛为驱动的人才培养体系,不断提升本科生实践创新创业能力。
